Documentation Index
Fetch the complete documentation index at: https://documentation.idenfy.com/llms.txt
Use this file to discover all available pages before exploring further.
Monitoring vs. Single Check
AML monitoring performs a single check on an individual daily. The subject is scanned through various databases every 24 hours. This includes PEP, Sanctions, and Adverse Media screening.It is possible to create monitoring from any previously completed AML check (either within the ID verification or a separate one in AML check). You can do this by clicking the Add Monitoring button at the bottom of the finding.
Creating AML Monitoring
This performs a single search for AML Records every day.AML Monitoring Tool
- Open your dashboard, open AML Verifications, and select AML Monitoring
- In the top right corner, click Start Monitoring
:identification_card: Pop-Up Window
- Type
- Person - performs an AML Check for a person
- Company - performs an AML Check for a registered business
- Data - Add user data to create monitoring. Nationality and full name are required, but additional information, such as date of birth and gender, improves search accuracy.
- Additional checkbox
- By default, Monitoring will always create PEPs & Sanctions checks, but you can turn on Adverse media.
- The default monitoring period is 365 days; you can renew this by subscribing to an extension. Each yearly extension will cost a credit.
All created AML monitoring entries use the filters and settings configured in the Environment AML Settings.
About the Findings
Filtering
:identification_card: Client Data, Statuses
In the top right corner, select Add filter A sidebar will open, with all the selectable options

Time & Date
You can use pre-made periods, or a specific time period, or use Search all records to filter all your database. Additionally, you can sort by age
Client Identifiers
Click on the current identifier and select the identifier you want to use:- First and/or Last name
- Company name
- Monitoring ID - On creation of monitoring, an ID will be assigned to the subject, which can be used to find and identify specific monitoring.
If you do not see companies, make sure to switch to the correct search tab.


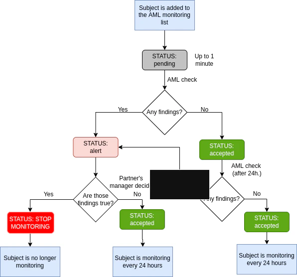
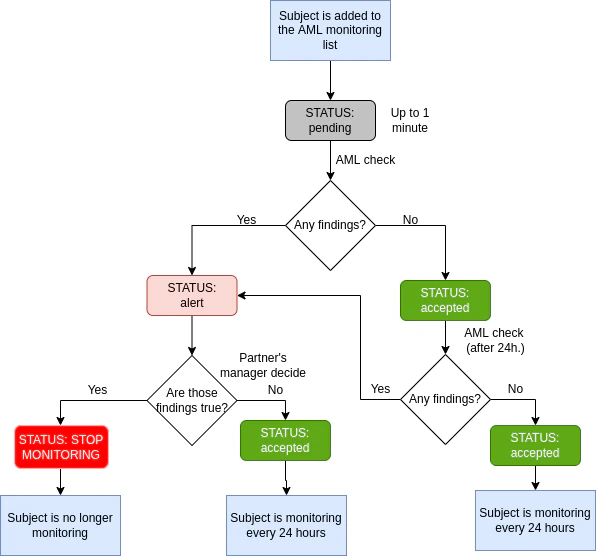
Monitoring Findings
Results
Monitoring results are identical to a single check, so for more information, see AML ResultsStatuses
| Accepted | The subject is successfully monitored and has no findings. | |
|---|---|---|
| Stopped | Setting the status to Stopped disables any further monitoring of the subject. This applies even when findings exist, provided the manager has verified those findings as valid before stopping the subject. | |
| Alert | The monitoring subject has some findings that have not been reviewed by the manager. Therefore, if the subject is alerted, the ongoing monitoring is still working. However, when the alert status is displayed, managers can accept or stop that subject so the status will be changed to Stopped or accepted accordingly. | |
| Pending | Once the subject is added to the AML monitoring list, the status pending is displayed until the first check. Therefore, usually, it takes up to 1 minute. |

- Status - managers are allowed to select whether a certain finding(hit) is a True positive or a False positive.